网站首页 > 普高学校 > 眉山高中学校 > 龙正中学 正文











2026年初中升学咨询表单
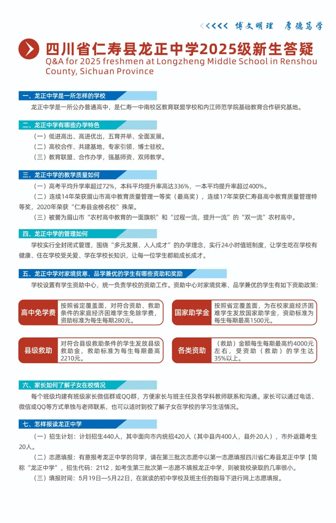
- 上一篇: 四川省仁寿县龙正中学简介
- 下一篇: 2025年眉山市龙正中学招生计划
猜你喜欢
- 2025-10-07 2025年眉山市龙正中学招生计划
- 2025-10-07 四川省仁寿县龙正中学2025年高一招生简章
- 2025-10-07 四川省仁寿县龙正中学简介
- 12-15四川省南江县职业中学旅游服务与管理专业的发展前景
- 12-15南江县小河职业中学畜牧兽医专业报考条件
- 12-15巴中信息技术学校2026年招生要达到什么条件
- 12-15四川省巴中师范学校具体地址在哪
- 12-15巴中机械工业学校2026年学费多少钱一年
- 12-15四川省巴中师范学校2026年专业有哪些
- 12-15四川省巴中师范学校2026年招生简章
- 12-15巴中电子技术学校2026年招生要达到什么条件
- 127712℃四川省绵阳南山中学2021年招生办联系电话
- 12162℃2021年成都中考 | 关于成都二诊你知道多少?二诊分数、时间、重点都在这里!
- 9600℃备战2022年中考 | 2021年成都录取分数线汇总!你的小目标定好了吗?
- 7509℃四川省绵阳南山中学2021年排名
- 6785℃绵阳市东辰国际学校2021年排名
- 6117℃四川大竹中学2021录取分数线
- 5838℃四川省双流中学2021年排名
- 5672℃2018年五年制高职录取分数线?
- 搜索
- 最近发表
-
- 四川省南江县职业中学旅游服务与管理专业的发展前景
- 南江县小河职业中学畜牧兽医专业报考条件
- 巴中信息技术学校2026年招生要达到什么条件
- 四川省巴中师范学校具体地址在哪
- 巴中机械工业学校2026年学费多少钱一年
- 四川省巴中师范学校2026年专业有哪些
- 四川省巴中师范学校2026年招生简章
- 巴中电子技术学校2026年招生要达到什么条件
- 巴中恩阳区职业中学2026年学费多少钱一年
- 巴中市信息技术学校2026年学费多少
- 四川省南江县职业中学计算机专业怎么样?
- 平昌鹰才中等职业技术学校2026年学费多少
- 四川省巴中师范学校2026年招生计划
- 巴中机械工业学校2026年招生简章
- 南江县小河职业中学会计专业的发展前景
- 巴中恩阳区职业中学地址在哪儿-四川职校招生信息
- 巴中电子技术学校2026年专业有哪些
- 平昌鹰才中等职业技术学校2026年专业有哪些
- 四川省巴中师范学校2026年学费多少钱一年
- 巴中信息技术学校地址是哪里?怎么去学校?
- 标签列表
-
- 文章归档
-
- 2025年11月 (13046)
- 2025年10月 (9732)
- 2025年9月 (16)
- 2023年4月 (304)
- 2022年12月 (42618)
- 2022年11月 (2)
- 2022年10月 (4)
- 2022年7月 (389)
- 2022年6月 (3)
- 2022年3月 (97)
- 2022年2月 (117)
- 2022年1月 (918)
- 2021年12月 (1554)
- 2021年11月 (3427)
- 2021年10月 (13079)
- 2021年6月 (1)
- 2021年5月 (1)
- 2021年4月 (81)
- 2021年3月 (250)
- 2021年1月 (1)
- 2020年8月 (1)
- 2020年7月 (5)
- 2020年6月 (46)
- 2020年5月 (5)
- 2018年12月 (29)
- 1970年1月 (1625)

